医疗设备是指单独或者组合使用于人体的仪器、设备、器具、材料或者其他物品,也包括所需要的软件。医疗设备是医疗、科研、教学、机构、临床学科工作的基本要素,既包括专业医疗设备,也包括家用医疗设备。2023年中国医疗设备行业市场规模达6302亿元,五年行业复合增速为15.90%。初步估算,2024年中国医疗设备行业市场规模将突破6600亿元。

根据使用场景不同,医疗设备可以分为医用医疗设备和家用医疗设备,其中医用医疗设备包括医疗设备中的诊断设备、治疗设备、辅助设备,家用设备中的检测设备、治疗设备、康复设备等;家用医疗设备则可以分为检测设备类、治疗设备类、康复设备类。根据数据显示,2023年我国医疗设备行业主要还是以医用医疗设备为主,占比超过60%。

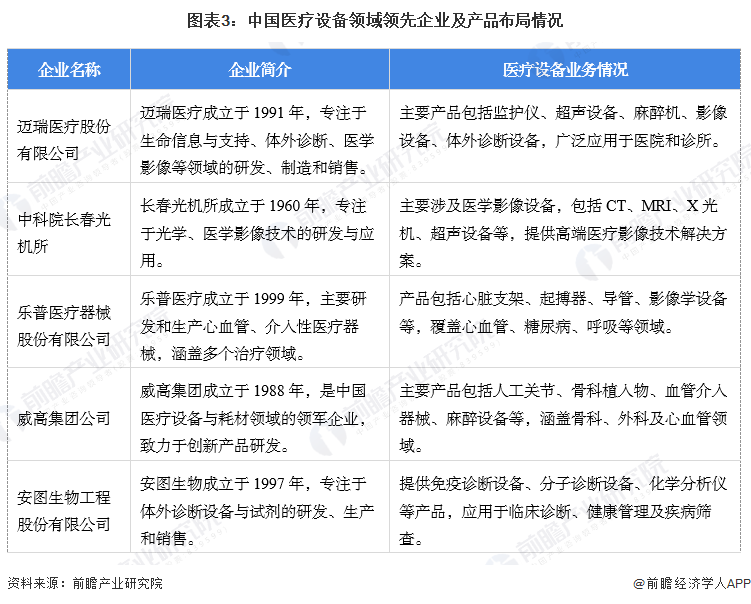
中国医疗设备制造行业由迈瑞医疗华大基因等龙头企业占据市场主导地位,具备强大的研发和创新能力,涵盖监护仪、影像设备、体外诊断等多个领域。与此同时,中小企业在细分领域,如牙科设备、康复器械等,表现出较强的竞争力。

更多本行业研究分析详见前瞻产业研究院《全球及中国医疗设备检测行业市场调研及投资前景分析报告》
同时前瞻产业研究院还提供产业新赛道研究投资可行性研究产业规划园区规划产业招商产业图谱产业大数据智慧招商系统行业地位证明IPO咨询/募投可研专精特新小巨人申报十五五规划等解决方案。如需转载引用本篇文章内容,请注明资料来源(前瞻产业研究院)。
更多深度行业分析尽在【前瞻经济学人APP】,还可以与500+经济学家/资深行业研究员交流互动。更多企业数据、企业资讯、企业发展情况尽在【企查猫APP】,性价比最高功能最全的企业查询平台。
本报告以产量、销量、消费、进出口等为切入点全面分析了医疗设备检测市场,并涵盖新冠肺炎疫情对中国医疗设备检测未来发展的影响。全球与中国市场主要企业产品特点、产品...
如在招股说明书、公司年度报告中引用本篇文章数据,请联系前瞻产业研究院,联系电话:。


前瞻产业研究院中国产业咨询领导者,专业提供产业规划、产业申报、产业升级转型、产业园区规划、可行性报告等领域解决方案,扫一扫关注。
【医疗设备】行业市场规模:2024年全球医疗设备行业市场规模将突破3000亿美元 北美市场占比40%
【医疗设备】行业市场规模:2024年中国医疗设备行业市场规模达6553亿元 医用医疗设备市场份额占比62.82%
【医疗器械】行业市场规模:2024年中国医疗器械行业市场规模将超过10900亿元医疗设备占比超过60%
【医疗器械】行业市场规模:2024年中国医疗器械行业市场规模达11103亿元医疗设备市场份额占比超60%
重磅!2024年中国及31省市医用直线加速器行业政策汇总及解读(全) “发展高端医疗设备”是主旋律
【医药】行业市场规模:2024年中国医药行业市场规模将保持在25000亿元 化学药品制剂制造占比近30%